2026年河南硕士研究生报名时所需资料及网报信息
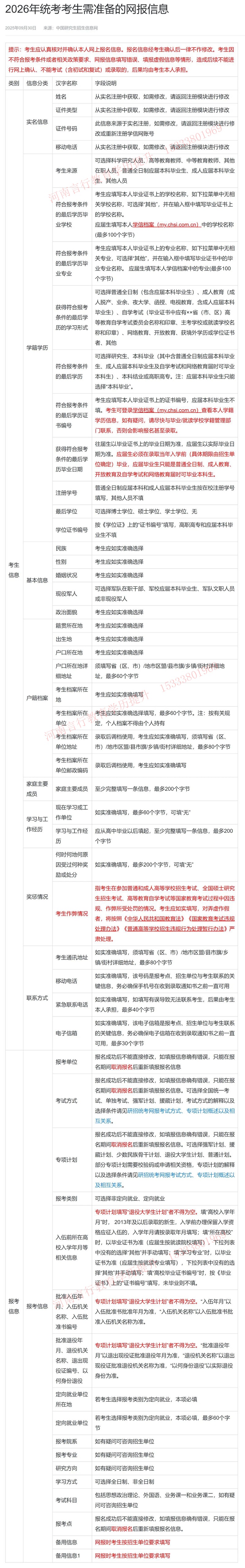
2025-10-22 20:17:382026年河南省硕士研究生网上报名即将开始,本年度继续施行网上报名、报考点确认报考信息。根据教育部及省教育厅相关规定,2026年河南硕士研究生网上报名系统的填写考生信息功能已于9月30日开通,一直持续到10月27日22:00报名结束。在此期间,所有报考河南硕士研究生的考生可登录网报系统先进行考生信息的填写和修改,在报名时仅填写报考信息即可。那么在报名河南省硕士研究生时,我们该准备哪些资料哪些信息呢?本篇文章河南言行教育徐老师以此问题与大家详细分享一下2026年河南硕士研究生报名时所需资料及网报信息,考生可以参照此篇文章整理好个人信息,然后按照系统提示进行填写报名。注意:网上报名信息确认后一律不作修改,请务必确保所填报信息准确无误!【更多信息可点击此处查看:河南硕士研究生网上报名2026年规定细则】

下一篇:Ⅰ2026河南硕士研究生招生考试报名问答锦集之哪些人有资格报名考研
上一篇:4.河南省硕士研究生各地市报名点地址与咨询方式(汇总篇)
下一篇 上一篇
相关阅读
- 在河南做会计,报名成人继续教育提升学历不是可选项而是必选课!
- 河南会计从业者提升学历刻不容缓!2026年新规来了别让学历拖了职业后腿!
- 河南会计必看【下】成人继续教育助力会计人打破瓶颈实现职业逆袭!
- 河南会计必看【中】会计薪资与晋升直接挂钩,学历越高职业天花板越高!
- 河南会计必看【上】成人继续教育提升学历,不是选择而是职业生存的必修课!
- 我看“十五五规划”【下】乘势而上2026年河南人学历提升恰逢其时!
- 我看"十五五规划"【中】中原崛起正当时,学历提升是河南人的时代使命
- 我看"十五五规划"【上】提升学历赋能前行,河南人以学识赴时代之约!
- 一年仅有一次报名机会的河南成人高考政策红利即将过期,此时不报更待何时?【下】
- 河南成人高考一年仅此一次机会,成人在职提升学历别再错过今朝!【上】
- 深度解析学历提升方法【完】常见误区要规避,选对"巧路"才有“捷径”可走!
- 三大学历提升方法解析【下】最适合时间充裕挑战自我的方式是自考
- 三大学历提升方式深度剖析【中】性价比最高的提升学历方法是河南成人高考
- 深度剖析三大学历提升方式【上】提升学历切勿盲目跟风,适合自己的才是最好的!
- 2026年为什么要提升学历?因为时代浪潮奔涌向前,我们要有生存底气!【下篇】

